MATRIX Industries Mercury DC/DC Boost Converters

MATRIX Industries Mercury DC/DC Boost Converters are ideal for harvesting and managing surplus energy from extremely low input voltage sources. This includes TEGs (thermoelectric generators) and thermopiles. The patented transformer reuse topology works as a flyback converter, and operates from a few microwatts of input power. The unique impedance matching feature presents a constant impedance load and enables the highest efficiency energy harvesting across the entire operating range of input voltages.

Features

  • VIN as low as 10mV (VOC=20mV, RIN =5Ω) to VOUT of up to 5V
  • VIN as low as 6mV (VOC =12mV, RIN =5Ω) to VOUT of 3V
  • 700nA ultra-Low quiescent current ensuring fast output reservoir capacitor charge times
  • Cold-start with VOC=16mV (RIN=5Ω, 1:100 transformer)
  • Up to 80% peak conversion efficiency
  • Near-ideal impedance matching with the input source
  • Minimized power leakage with active input monitoring
    • Built-in VOC monitoring through an 8-bit ADC
    • True shutdown by disconnecting output when VOC is below startup requirement, securing zero power leakage
  • Input capacitor, output capacitor, and a transformer are the only three external components required
  • Optional Schottky diode for efficiency improvement
  • Compact WLP package available

Applications

  • Thermal energy harvesting (TEG, thermopiles)
  • Industrial remote sensors
  • Portable medical
  • Consumer wearables
  • Smart meters
  • Building automation
  • Predictive maintenance

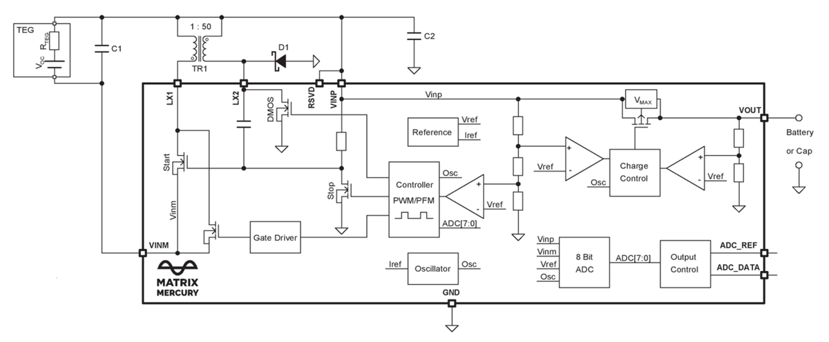
Block Diagram

Block Diagram - MATRIX Industries Mercury DC/DC Boost Converters

Example Application Circuit

Application Circuit Diagram - MATRIX Industries Mercury DC/DC Boost Converters
Published: 2019-08-21 | Updated: 2023-07-13