IXYS IX4351NE 9A Low Side SiC MOSFET & IGBT Drivers

IXYS IX4351NE Low Side SiC MOSFET and IGBT Drivers have separate 9A source and sink outputs, allowing for custom turn-on and turn-off timing while minimizing switching losses. The IX4351NE offers an internal negative charge regulator that provides a selectable negative gate drive bias for improved dV/dt immunity and faster turn-off.

Desaturation detection circuitry prevents a potentially damaging dV/dt event by detecting an overcurrent condition of the SiC MOSFET and initiating a soft turn off. The logic input is TTL and CMOS compatible; this input does not need to be level-shifted even with a negative gate drive bias voltage. Protection features include UVLO and thermal shutdown detection.

The IXYS IX4351NE is available in a thermally enhanced 16-pin power SOIC package and is rated for a -40°C to +125°C operational temperature range.

Features

  • Separate 9A peak source and sink outputs
  • -10V to +25V operating voltage range
  • Internal negative charge pump regulator for selectable negative gate drive bias
  • Desaturation detection with a soft shutdown sink driver
  • TTL- and CMOS-compatible input
  • Under-voltage lockout (UVLO)
  • Thermal shutdown
  • Open drain FAULT output

Applications

  • Driving SiC MOSFETs and IGBTs
  • On-board charger and DC charging station
  • Industrial inverters
  • PFC, AC/DC, and DC/DC converters

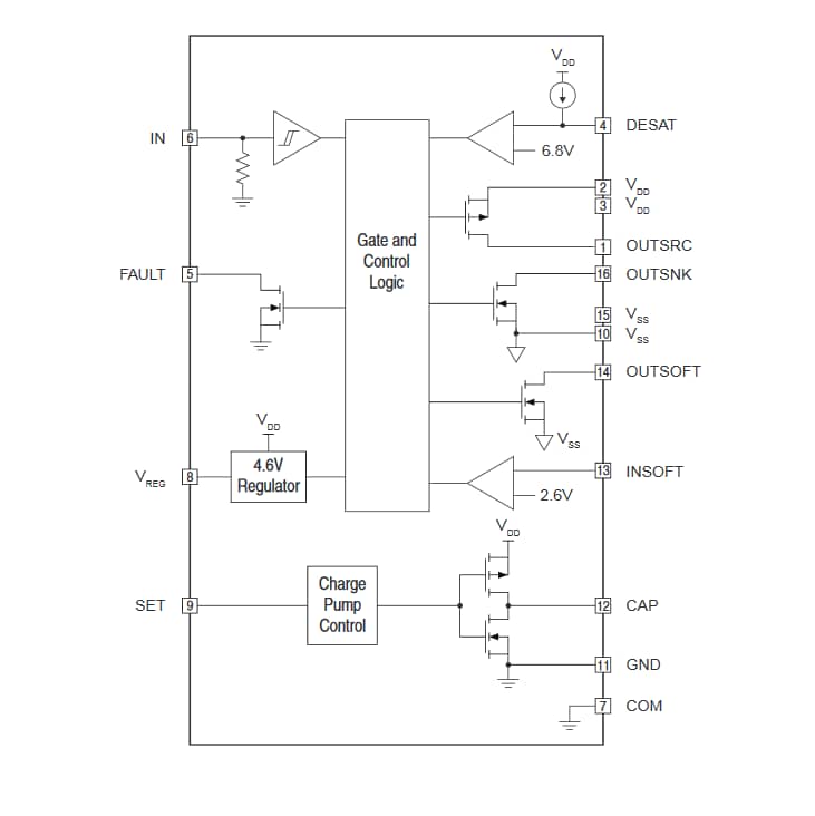
Block Diagram

Block Diagram - IXYS IX4351NE 9A Low Side SiC MOSFET & IGBT Drivers

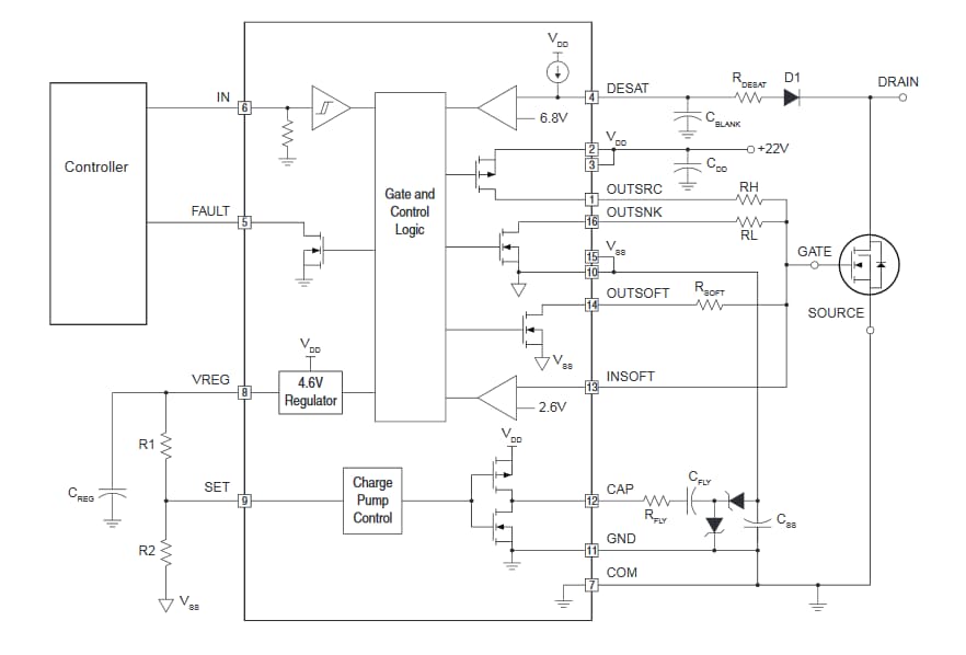
Typical Application Circuit

Application Circuit Diagram - IXYS IX4351NE 9A Low Side SiC MOSFET & IGBT Drivers
Published: 2019-11-20 | Updated: 2023-12-12