Infineon Technologies TLS835B2ELV/TLS835B2ELVSE Demo Boards

Infineon Technologies TLS835B2ELV/TLS835B2ELVSE Demo Boards evaluate Infineon's high-performance automotive LDOs with ultra-low quiescent current. These demo boards allow for an easy plug-and-play solution to evaluate the TLS835B2 regulator with all necessary external components already mounted on the board. The devices are designed for all electronic control units (ECUs) connected to the battery within an automotive application, specifically body control modules and HVAC that only need an enabling feature. Infineon TLS835B2ELV/TLS835B2ELVSE demo boards are ideally used in automotive general ECUs, secondary supply in ECUs, dashboard, cluster, and climate control applications.

Features

  • Evaluates TLS835B2
  • Plug-and-play evaluation capability
  • Easy verification and configuration
  • 3.3V and 5V selectable output voltage or adjustable (between 1.5V and 6V) without the use of external components
  • Enable, over-temperature shutdown, and output current limitation
  • Save design time
  • AEC-Q100 qualified

Applications

  • Automotive general ECUs
  • Secondary supply in ECUs
  • Dashboard, cluster, and climate control

Block Diagram

Block Diagram - Infineon Technologies TLS835B2ELV/TLS835B2ELVSE Demo Boards

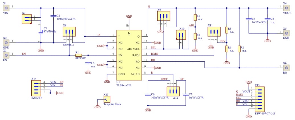
Schematic

Schematic - Infineon Technologies TLS835B2ELV/TLS835B2ELVSE Demo Boards
Published: 2019-12-16 | Updated: 2025-02-10