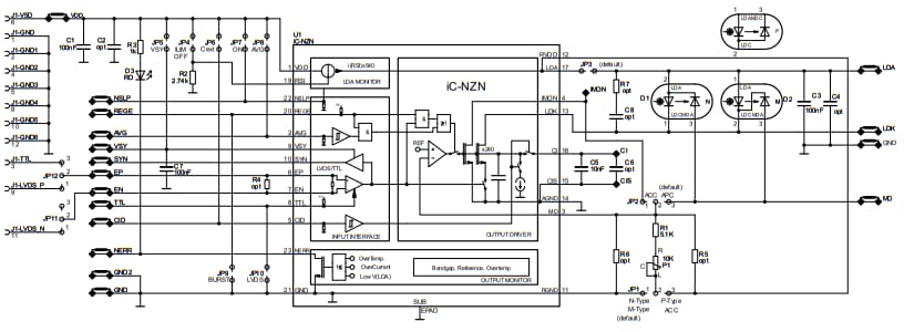
iC-Haus iC-NZN EVAL NZN1D Evaluation Board
iC-Haus iC-NZN EVAL NZN1D Evaluation Board is designed for evaluating, testing, and measuring the iC-NZN n-type laser diode driver. The iC-NZN n-type laser diode features spike-free switching of laser currents of up to 300mA, optional current control (ACC), and laser current limitation. This laser diode offers low current consumption, sleep-mode <50µA, and safety shutdown with overtemperature.
Schematic Diagram
Published: 2025-11-24
| Updated: 2026-01-21
