Espressif Systems ESP32-H2-MINI-1x BLE & IEEE 802.15.4 Modules
Espressif Systems ESP32-H2-MINI-1x BLE and IEEE 802.15.4 Modules are powerful, generic BLUETOOTH® Low Energy and IEEE 802.15.4 combo modules featuring a rich set of peripherals. The ESP32-H2-MINI-1x modules are suitable for building Internet of Things (IoT) applications with high power consumption requirements.
The Espressif Systems ESP32-H2-MINI-1x Module is based on the ESP32-H2 System-on-Chip (SoC), a 32-bit RISC-V single-core CPU that operates at up to 96MHz. The CPU of the ESP32-H2 can be powered off to make use of the low-power coprocessor to constantly monitor the peripherals for changes or crossing of thresholds. The ESP32-H2-MINI-1x integrates I2C, I2S, SPI, UART, ADC, LED PWM, ETM, GDMA, PCNT, PARLIO, RMT, TWAI®, MCPWM, USB Serial/JTAG, temperature sensor, general-purpose timers, system timer, and a watchdog timer, as well as up to 19 GPIOs.
The compact ESP32-H2-MINI-1x modules are pin-to-pin compatible with the ESP32-C3-MINI and ESP32-C6-MINI modules. The ESP32-H2-MINI-1x can be used for building Thread end devices, as well as Thread border routers and Matter bridges by combining the component and an ESP Wi-Fi® SoC.
Features
- 3.0V to 3.6V operating voltage
- CPU and on-chip memory
- ESP32-H2 embedded, RISC-V single-core 32-bit LX7 microprocessor, up to 96MHz
- 128KB ROM
- 320KB SRAM
- 4KB LP memory
- 2MB or 4MB in-package flash
- Bluetooth
- Bluetooth Low Energy (Bluetooth 5.3 certified)
- Bluetooth mesh
- Bluetooth Low Energy long-range (Coded PHY, 125Kbps and 500Kbps)
- Bluetooth Low Energy high speed (2Mbps)
- Bluetooth Low Energy advertising extensions and multiple advertising sets
- Simultaneous Broadcaster, Observer, Peripheral, and Central devices
- Multiple connections
- LE power control
- Antenna options
- Onboard PCB antenna (ESP32-H2-MINI-1)
- External antenna via a connector (ESP32-H2-MINI-1U)
- IEEE 802.15.4
- IEEE Standard 802.15.4-2015 compliant
- Supports 250Kbps data rate in the 4GHz band and OQPSK PHY
- Supports Thread
- Supports Zigbee 3.0
- Supports Matter
- Supports other application-layer protocols (HomeKit, MQTT, etc)
- Peripherals
- Up to 19x GPIOs – 3x strapping pins
- I2C, I2S, SPI, UART, ADC, LED PWM, ETM, GDMA, PCNT, PARLIO, RMT, TWAI, MCPWM, USB Serial/JTAG, temperature sensor, general-purpose timers, system timer, and watchdog timer
- Integrated 32MHz crystal oscillator on the module
- -40°C to +105°C operating ambient temperature range
Applications
- Smart homes
- Industrial automation
- Health care
- Consumer electronics
- Wearables
- Smart agriculture
- Matter solutions
- Service robots
- Generic low-power IoT sensor hubs
- Generic low-power IoT data loggers
Videos
Block Diagram
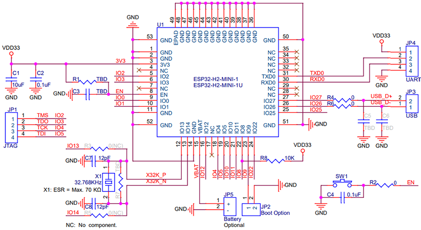
Peripheral Schematic
