Epson Timing RX8900CE Real-Time Clock Modules

Epson Timing RX8900CE Real-Time Clock Modules offer a 2.5V to 5.5V interface voltage range and I2C-Bus interface type. RX8900CE modules feature a built-in, frequency-adjusted 32.7kHz crystal unit and DTCXO and multiple functions, including an auto power switch, clock output, wakeup timer, alarm, and temperature sensing. Epson Timing RX8900CE Real-Time Clock Modules operate in a -40°C to +85°C temperature range.

Features

  • Auto power switch function
  • Clock output function
  • Wakeup timer function
  • Alarm function
  • Temperature sensing function
  • Auto-repeat wakeup timer interruption

Specifications

  • 2.5V to 5.5V interface voltage range
  • I2C-Bus interface type
  • Selectable output frequency (32.7kHz, 1024Hz, 1Hz)
  • 1.5µA maximum current consumption
  • -40°C to +85°C operating temperature range

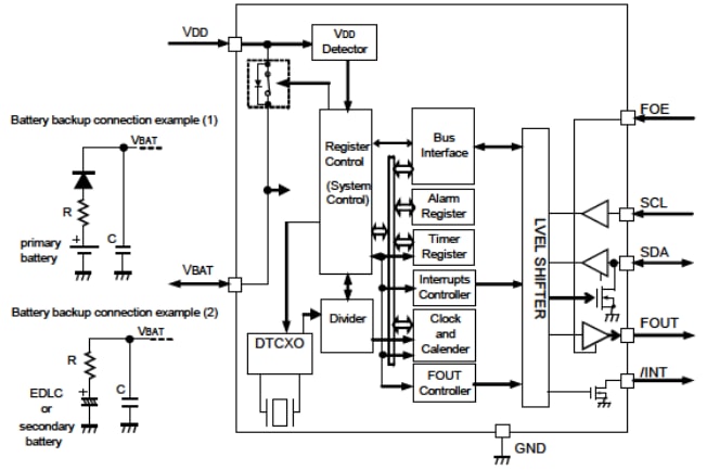
Block Diagram

Epson Timing RX8900CE Real-Time Clock Modules
Published: 2022-04-06 | Updated: 2022-04-29