Diodes Incorporated AP64060Q Synchronous Buck Converter
Diodes Incorporated AP64060Q Synchronous Buck Converter fully integrates a 600mΩ high-side and a 300mΩ low-side power MOSFET to provide high-efficiency step-down DC-DC conversion. This converter offers a 600mA continuous output current and has a 4.5V to 40V input voltage range. The AP64060Q synchronous buck converter features less than 0.1% output ripple at 12V, 90μA low quiescent current, 2MHz switching frequency, and protection circuitry. This converter also features a Frequency Spread Spectrum (FSS) with a switching frequency jitter of ±6% and a precision enable threshold to adjust the Undervoltage Lockout (UVLO). The AP64060Q synchronous converter is ideal for automotive, eMeter, white goods, small house appliances, and general-purpose point-of-load applications.The AP64060Q synchronous buck converter is optimized for Electromagnetic Interference (EMI) reduction. This converter has a proprietary gate driver scheme to resist switching node ringing without sacrificing MOSFET turn-on and turn-off times. The AP64060Q synchronous buck converter is AEC-Q100 qualified, RoHS compliant, and is available in the TSOT26 package.
Features
- AEC-Q100 qualified:
- -40°C to 125°C TA range (temperature grade 1)
- Device HBM ESD classification level H2
- Device CDM ESD classification level C5
- 4.5V to 40V input voltage range
- 600mA continuous output current
- Less than 0.1% output ripple at 12V
- 90μA low quiescent current
- 2MHz switching frequency
- Supports Pulse Frequency Modulation (PFM)
- Totally lead-free
- Proprietary gate driver design for best EMI reduction
- Precision enables the threshold to adjust UVLO
- RoHS compliant
- Halogen and antimony-free
- Protection circuitry:
- Undervoltage Lockout
- Output Overvoltage Protection (OVP)
- Cycle-by-cycle peak current limit
- Thermal shutdown
Applications
- 5V, 12V, and 24V distributed power bus supplies
- White goods and small home appliances
- FPGA, DSP, and ASIC supplies
- General-purpose point of load
- eMeter
- Automotive
Application Circuit Diagram
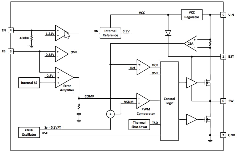
Functional Block Diagram
Published: 2022-04-18
| Updated: 2025-08-21
