Diodes Incorporated AP61102 Switching Voltage Regulator
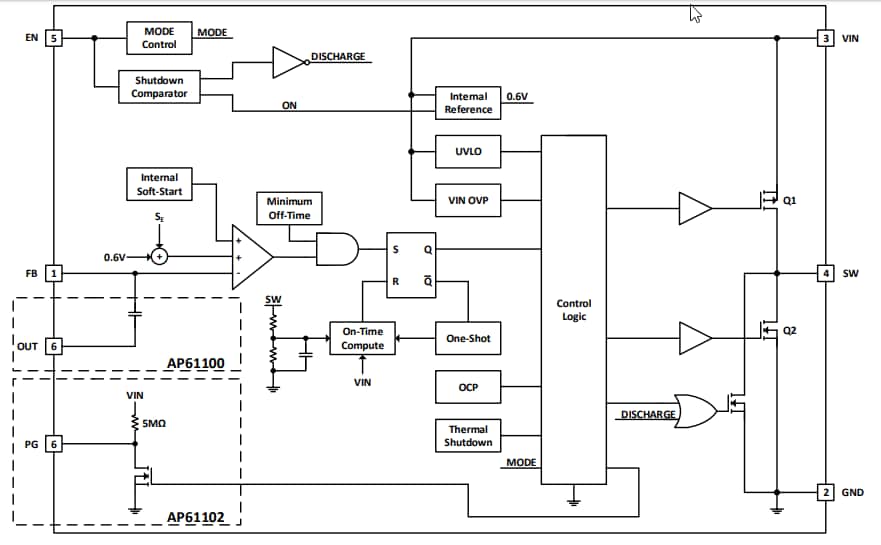
Diodes Incorporated AP61102 Switching Voltage Regulator is a 1A low current buck converter. This device fully integrates a 110mΩ high-side power MOSFET and an 80mΩ low-side power MOSFET to provide high-efficiency step-down DC-DC conversion. The AP61102 switching voltage regulator operates between 2.3V to 5.5V input voltage range. This voltage regulator can be used by minimizing the external component count to achieve fast transient response, easy loop stabilization, and low output voltage ripple. Applications include 5V distributed power bus supplies, small home appliances, FPGA, DSP, ASIC supplies, network video cameras, wireless routers, and consumer electronics.Features
- 2.3V to 5.5V input voltage (Vin)
- 0.6V to 3.6V output voltage (Vout)
- 1A continuous output current
- 0.6V ±2% reference voltage
- 15μA low quiescent current (pulse frequency modulation)
- 2.2MHz switching frequency (Vin = 5V and Vout = 1.8V)
- Up to 89% efficiency @5mA light load
- Programmable operation mode through EN
- Pulse frequency modulation
- Pulse width modulation, regardless of output load
- AP61102 power-good indicator
- Protection circuitry
- Undervoltage Lockout (UVLO)
- VIN Overvoltage Protection (OVP)
- Peak current limit
- Valley current limit
- Thermal shutdown
- Totally Lead-free and fully RoHS compliant
- Halogen and Antimony free “Green” device
Applications
- 5V distributed power bus supplies
- Small home appliances
- FPGA, DSP, and ASIC supplies
- Network video cameras
- Wireless routers
- Consumer electronics
- General purpose point-of-load
Block Diagram
Typical Application Circuit
Published: 2020-07-17
| Updated: 2024-08-09
