Diodes Incorporated AP64102 Evaluation Board

Diodes Incorporated AP64102 Evaluation Board features a straightforward layout and accessible test points that facilitate signal evaluation. The Diodes Incorporated AP64102 board can assess the AP64102SP's performance. The AP64102SP is a 1A, synchronous buck converter with a wide input voltage range of 3.8V to 40V.

Features

  • Features a straightforward layout and accessible test points that facilitate signal evaluation
  • Assess the AP64102SP's performance

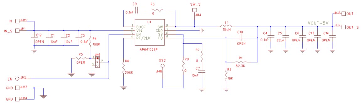
SCHEMATIC

Schematic - Diodes Incorporated AP64102 Evaluation Board

PCB TOP LAYOUT

Diodes Incorporated AP64102 Evaluation Board
Published: 2024-02-13 | Updated: 2024-03-12