Analog Devices / Maxim Integrated MAXM38643A EMGA Evaluation Kit

Analog Devices MAXM38643A EMGA Evaluation Kit evaluates the MAXM38643A IC in an EMGA package over an input range of 1.8V to 5.5V. This evaluation kit provides resistor-configurable output voltages from 0.7V to 3.3V and delivers up to 600mA of current. The Analog Devices MAXM38643A kit comes with the MAXM38643AEMB+ installed.

Features

  • Evaluates the MAXM38643A IC in a (2.1mm x 2.6mm)
  • 10-pin EMGA package
  • 1.8V to 5.5V input range
  • 0.7V to 3.3V resistor-configurable output voltages
  • Up to 600mA output current
  • Proven 2-Layer 1oz Copper PCB layout
  • Demonstrates compact solution size
  • Fully assembled and tested

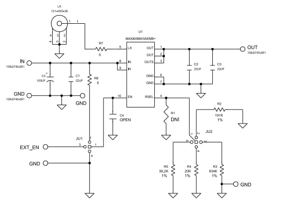
Schematic Diagram

Mechanical Drawing - Analog Devices / Maxim Integrated MAXM38643A EMGA Evaluation Kit
Published: 2021-08-31 | Updated: 2023-04-18