Analog Devices / Maxim Integrated MAX25610x Buck & Buck-Boost LED Drivers

Analog Devices MAX25610x Synchronous Buck and Buck-Boost LED Drivers provide constant output current to drive high-power light-emitting diodes. The drivers are found in automotive and industrial lighting applications requiring high-voltage input. The drivers integrate two 60mΩ power MOSFETs for synchronous operation, minimizing external components. The devices' flexible configuration supports buck, inverting buck-boost, and boost conversion. The LED drivers incorporate current-mode control, providing a fast transient response and eases loop stabilization. Analog Devices MAX25610x Synchronous Buck and Buck-Boost LED Drivers can also be used as a DC-DC converter using the FB input as feedback for the output voltage divider.

Features

  • AEC-Q100 automobile-ready qualified
  • Integration minimizes bill of materials (BOM)
  • 5V to 36V input voltage range
  • 400kHz operating frequency
  • 2.2MHz switching frequency option
  • Internal current-sense option
  • Integrated high- and low-side switching MOSFETs
  • Pulse-width modulation (PVM) dimming with analog control voltage
  • Buck LED driver for 1 to 2 LEDs
  • Inverting buck-boost LED driver for 3 to 5 LEDs
  • -40°C to +125°C operating temperature range
  • Short-circuit, overvoltage, and thermal protection

Applications

  • Automotive lighting
  • Industrial lighting

Videos

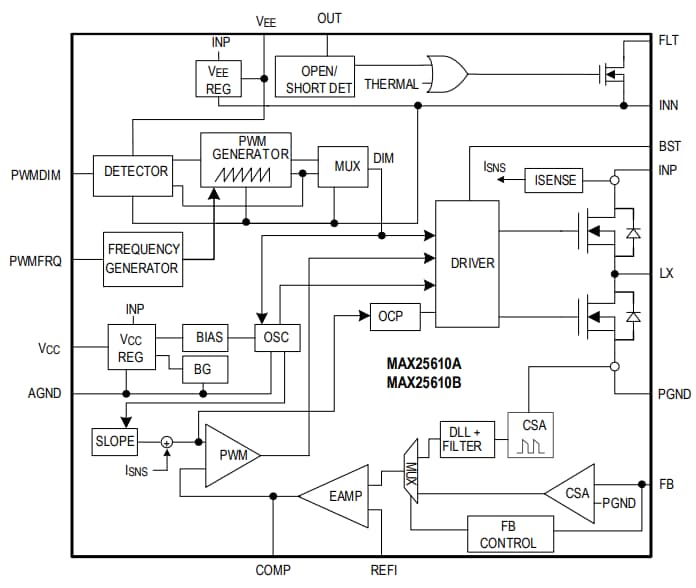
Functional Block Diagram

Block Diagram - Analog Devices / Maxim Integrated MAX25610x Buck & Buck-Boost LED Drivers

Simplified Application Circuit

Application Circuit Diagram - Analog Devices / Maxim Integrated MAX25610x Buck & Buck-Boost LED Drivers
Published: 2019-06-04 | Updated: 2023-04-17