Analog Devices Inc. MAX25210 Automotive Current Linear Regulator

Analog Devices Inc. MAX25210 Automotive Current Linear Regulator operates from a 3.5V to 30.0V input voltage, delivers up to 300mA of load current, and consumes only 10µA of typical quiescent current at no load. Additionally, the MAX25210 consumes only 2µA (typical) current when in shutdown mode. The MAX25210 can be configured with either fixed output voltage (3.3V or 5.0V) or adjustable output voltage using an external resistive divider. The MAX25210 operates over the -40°C to +125°C automotive temperature range.

ADI MAX25210 Automotive Regulator offers an enable input, short-circuit protection, and thermal shutdown. The MAX25210 is available in a space-saving, thermally enhanced, 3mm x 3mm, 8-pin TDFN package and is ideal for use in automotive and battery-operated systems.

Features

  • Enables system designers to meet stringent module requirements for 100μA quiescent current
    • Low 10µA quiescent current
    • 300mA output-current capability (300mA, 200mA, 100mA, and 50mA variants)
    • User-selectable output voltage (3.3V or 5V fixed and 0.6V to 11V adjustable with external resistive divider)
  • Tiny output capacitors reduce board space and BOM cost while delivering stable operation with a 2.2µF output capacitor
  • Accurate RESET output with adjustable delay eliminates the need for separate reset IC
    • Open-drain RESET output with adjustable delay
    • 87.5% or 93.5% fixed-reset threshold options
  • Operates through cold-crank conditions
    • Low-dropout voltage of 280mV at 200mA
    • Wide 3.5V to 30V input voltage range, 42V tolerant
  • Robust performance in automotive environments
    • Thermal and short-circuit protection
    • High-voltage enable input (42V)
    • -40°C to +125°C automotive temperature range
    • Automotive qualified AEC-Q100

Applications

  • Automotive
    • Automotive head units
    • Infotainment
    • Telematics
    • Instrument clusters
    • Always-on automotive modules
  • Battery-operated systems
  • Telecom
  • Industrial

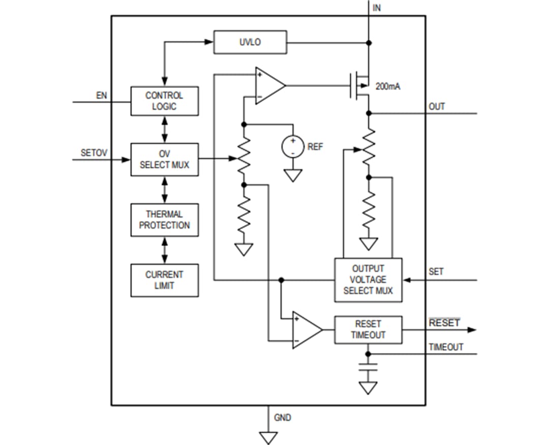
Block Diagram

Block Diagram - Analog Devices Inc. MAX25210 Automotive Current Linear Regulator
Published: 2020-07-29 | Updated: 2024-06-14