Analog Devices Inc. LT8638S Synchronous Step-Down Silent Switcher® 2

Analog Devices Inc. LT8638S Synchronous Step-Down Silent Switcher® 2 is a monolithic, constant frequency, current-mode step-down DC-DC converter based on second-generation Silent Switcher technology. This technology minimizes EMI emissions while delivering high efficiency at high switching frequencies. The LT8638S features integrated input capacitors to optimize all the fast current loops inside and maximize EMI performance by reducing layout sensitivity. This performance makes the LT8638S ideal for noise-sensitive applications and environments.

The LT8638S offers fast, clean, low overshoot switching edges, enabling high-efficiency operation even at high switching frequencies. Peak current-mode control with a 25ns minimum on-time allows high step-down ratios even at high switching frequencies. External compensation via the VC pin allows for a fast transient response. PolyPhase® operation allows multiple LT8638S regulators to run with an interleaving phase shift to provide more output current.

Burst Mode operation of the LT8638S enables low standby current consumption. Forced Continuous Mode can control frequency harmonics across the entire output load range, or Spread Spectrum operation can further reduce EMI emissions. Soft-start and tracking functionality is accessed via the SS pin. An accurate input voltage UVLO threshold can be set using the EN/UV pin.

The LT8638S is specifically designed to minimize EMI emissions and also to maximize efficiency when switching at high frequencies. For optimal performance, the LT8638S should use multiple VIN bypass capacitors.

The Analog Devices Inc. LT8638S Silent Switcher 2 is offered in a 5mm x 4mm LQFN28 package and is RoHS compliant.

Features

  • Silent Switcher 2 architecture
    • Ultralow EMI emissions on any PCB
    • Eliminates PCB layout sensitivity
    • Internal bypass capacitors reduce radiated EMI
    • Optional Spread Spectrum modulation
  • High efficiency at high frequency
    • Up to 96% efficiency at 1MHz, 12VIN to 5VOUT
    • Up to 94% efficiency at 2MHz, 12VIN to 5VOUT
  • Wide 2.8V to 42.0V input voltage range 
  • 10A maximum continuous output
  • 12A peak transient output
  • Reference accuracy ±1% over temperature
  • Fast transient response with external compensation
  • Low quiescent Current Burst Mode® operation
  • 25ns minimum switch-on time 
  • PolyPhase operation up to 12 phases
  • Low dropout under all conditions: 45mV at 1A
  • Adjustable and synchronizable: 200kHz to 3MHz
  • Output Soft-Start and Power Good
  • Safely tolerates high reverse current
  • 5mm x 4mm x 0.94mm LQFN28 package
  • RoHS compliant

Applications

  • Industrial supplies
  • General-purpose step-down

Typical Application Circuit

Application Circuit Diagram - Analog Devices Inc. LT8638S Synchronous Step-Down Silent Switcher® 2

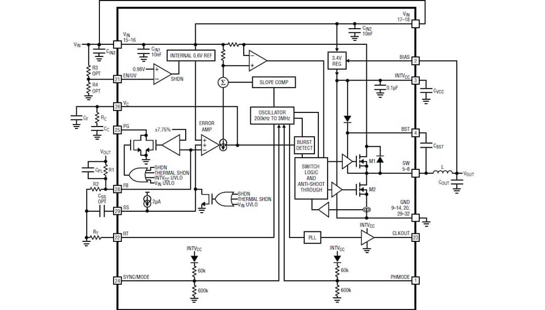
Block Diagram

Block Diagram - Analog Devices Inc. LT8638S Synchronous Step-Down Silent Switcher® 2

Package Outline

Mechanical Drawing - Analog Devices Inc. LT8638S Synchronous Step-Down Silent Switcher® 2
Published: 2021-05-04 | Updated: 2025-03-25