Analog Devices Inc. LT3040 Demo Board DC2783A
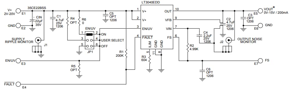
Analog Devices Inc. LT3040 Demo Board DC2783A features the LT3040 200mA high performance and robust voltage reference/DAC buffer. This demo board has two inputs, V+ and VIN. The DC2783A board offers a programmable current limit by connecting a resistor (R3) from ILIM to GND. This demo board operates within a 1.8V to 20V wide input voltage range and 350mV low dropout voltage. The DC2783A board is ideal for high-speed/high-precision data converters, high-precision voltage references, and very low noise instrumentation.Features
- V+ and VIN inputs
- LT3040 reference/DAC buffer
- Programmable current limit
- 1.8V to 20V wide input voltage range
- 350mV low dropout voltage
Applications
- High-speed/high-precision data converters
- High-precision voltage references
- Very low noise instrumentation
Test procedure setup
Schematic Diagram
Published: 2020-03-24
| Updated: 2024-09-24
