Analog Devices Inc. LTC3636EUFD Demo Board DC2335A

Analog Devices LTC3636EUFD Demo Board DC2335A is a dual output regulator consisting of two constant-frequency step-down converters based on the LTC3636EUFD Synchronous Buck Regulator. This Demo Board can operate in Burst Mode® or forced continuous mode. The LTC3636EUFD Demo Board circuit operates from an input voltage range of 3.1V to 20V, with each regulator capable of delivering up to 6A of output current. 

Specifications

  • 3.1V to 20V input voltage range
  • 1.5V and 3.3V output voltages
  • 6A maximum output current
  • 1MHz switching frequency

Measurement Equipment Setup

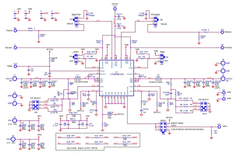
Schematic - Analog Devices Inc. LTC3636EUFD Demo Board DC2335A

Schematic

Schematic - Analog Devices Inc. LTC3636EUFD Demo Board DC2335A
Published: 2019-07-16 | Updated: 2024-03-11