Analog Devices Inc. ADA4625 Operational Amplifiers
Analog Devices ADA4625 Operational Amplifiers (Op Amps) are designed as high-voltage, rail-to-rail output (RRO), precision junction field effect transistor (JFET) input operational amplifiers. These operational amplifiers are available in two variables such as ADA4625-1 and ADA4625-2. The fast settling ADA4625 Operational Amplifiers deliver exceptional performance in high-voltage, high-gain, and low-noise applications.These op amps offer a 3.3nV/√Hz voltage noise density at 1kHz and 0.15μVp-p peak-to-peak noise performance over an 18MHz bandwidth gain. The ADA4625 amplifiers show low-noise performance that enables designers to develop high-resolution interface solutions.
The ADA4625 Operational Amplifiers are specified for operation over the extended −40°C to +125°C industrial temperature range and over a wide range of operating voltages. The op amps operate with a 5V/36V minimum/maximum supply voltage, ±80μV offset voltage, and ±1.2μV/°C voltage drift. These ADA4625 amplifiers offer negative supply in input common-mode voltage range which allows designers to maximize the dynamic input range in low-voltage, single-supply applications.
Additional features of the ADA4625 Operational Amplifiers include a high slew rate, fast settling time, and low input bias current. With a high slew rate of 48V/μs and fast settling of 0.01% in 700ns, the ADA4625 operational amplifiers support higher measurement throughput for an increased sample rate in data acquisition (DAQ) systems. The ADA4625 feature low input bias current of 3.5nA makes the op amps well-suited for use as a sensor interface amplifier for photodiodes and high-impedance sensors.
Features
- Wide gain bandwidth product: 18MHz typical
- High slew rate: 48V/μs typical
- Low voltage noise density: 3.3nV/√Hz typical at 1kHz
- Low peak-to-peak noise: 0.15μ Vp-p, 0.1Hz to 10Hz
- Low input bias current: ±15pA typical at TA = 25°C
- Low offset voltage: ±80μV maximum at TA = 25°C
- Offset voltage drift: ±1.2μV/°C maximum at TA = −40°C to 85°C
- Fast settling: 0.01% in 700ns typical
- No phase reversal
- Wide range of operating voltages
- Dual-supply operation: ±2.5V to ±18V
- Single-supply operation: 5V to 36V
- Input voltage range includes negative voltage
- Rail-to-rail output
- High capacitive load drive capability
- Output short-circuit current: ±46mA
- Unity-gain stable
- SOIC-8 package
Applications
- PLL filter amplifiers
- Transimpedance amplifiers
- Photodiode sensor interfaces
- Low-noise charge amplifiers
Videos
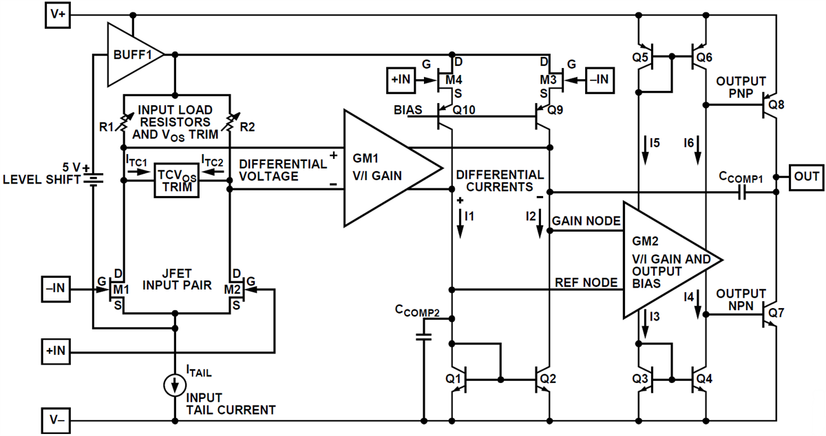
Simplified Circuit Diagram
| Part Number | Number of Channels | Vos - Input Offset Voltage | Ib - Input Bias Current | CMRR - Common Mode Rejection Ratio | en - Input Voltage Noise Density |
|---|---|---|---|---|---|
| ADA4625-2ARDZ-R7 | 2 Channel | 100 uV | 7 nA | 94 dB | 5.5 nV/sqrt Hz |
| ADA4625-2ARDZ | 2 Channel | 100 uV | 7 nA | 94 dB | 5.5 nV/sqrt Hz |
| ADA4625-1ARDZ-R7 | 1 Channel | 15 uV | 15 pA | 130 dB | 3.3 nV/sqrt Hz |
| ADA4625-1ARDZ | 1 Channel | 1 mV | 15 pA | 90 dB | 3.3 nV/sqrt Hz |
| ADA4625-2ARDZ-RL | 2 Channel | 100 uV | 7 nA | 94 dB | 5.5 nV/sqrt Hz |
| ADA4625-1ARDZ-RL | 1 Channel | 15 uV | 15 pA | 130 dB | 3.3 nV/sqrt Hz |
