Analog Devices Inc. AD5753 Single-Channel Digital-to-Analog Converter

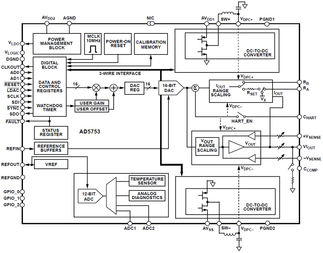
Analog Devices AD5753 Single-Channel Digital-to-Analog Converter (DAC) operates with a power supply range from a minimum of −33V on AVSS to a maximum of +33V on AVDD1. This is done with a maximum operating voltage of 60V between the two rails. On-chip dynamic power control (DPC) minimizes package power dissipation. This minimization is achieved using buck dc-to-dc converters optimized for minimum on-chip power dissipation to regulate the voltage (VDPC+ and VDPC−). That voltage is sent to the VIOUT output driver circuitry from the ±5V to ±27V supply voltage. The CHART pin enables a Highway Addressable Remote Transducer® (HART) signal to be coupled to the current output.

The Analog Devices AD5753 uses a versatile, 4-wire, serial peripheral interface (SPI) that operates at clock rates of up to 50MHz. This interface is compatible with standard SPI, QSPI™, MICROWIRE™, digital signal processor (DSP), and microcontroller interface standards. The interface features an optional SPI cyclic redundancy check (CRC) and a watchdog timer (WDT). The AD5753 offers improved diagnostic features from earlier versions of similar DACs, such as output current monitoring and an integrated, 12-bit diagnostic analog-to-digital converter (ADC). Including a line protector on the VIOUT, +VSENSE, and −VSENSE pins provides additional robustness.

Features

  • 16-bit resolution and monotonicity
  • Positive and negative DPC for thermal management
  • Current or voltage output available on a single terminal
  • Current output ranges: 0mA to 20mA, 4mA to 20mA, 0mA to 24mA, ±20mA, ±24mA, and −1mA to +22mA
  • Voltage output ranges (with 20% over range): 0V to 5V, 0V to 10V, ±5V, and ±10V
  • User-programmable offset and gain
  • Advanced on-chip diagnostics, including a 12-bit ADC
  • Two external ADC input pins
  • On-chip reference
  • Robust architecture, including output fault protection
  • −40°C to +115°C temperature range
  • 40-lead, 6mm×6mm LFCSP package

Applications

  • Process control
  • Actuator control
  • Channel-isolated analog outputs
  • Programmable logic controller (PLC) and distributed control systems (DCS) applications
  • HART network connectivity

Functional Block Diagram

Block Diagram - Analog Devices Inc. AD5753 Single-Channel Digital-to-Analog Converter
Published: 2019-07-02 | Updated: 2024-03-08