Allegro MicroSystems A3908 Low Voltage DC Motor Driver

Allegro MicroSystems A3908 Low Voltage DC Motor Driver is a bidirectional device with a typical 3V to 5.5V input voltage range and output currents up to 500mA. A unique output full-bridge incorporates source-side linear operation that allows a constant voltage across the motor coil. The regulated output minimizes motor voltage change due to I × RDS(on) variation and battery voltage tolerance. A3908 is supplied in a 2mm x 2mm, 0.55mm nominal height, 8-lead DFN package with an exposed thermal pad (package suffix EE).

The provided logic input pins control the motor direction of rotation, brake, and standby (<500nA supply current) modes and allow optional PWM of the sink drivers. Internal protection circuitry includes thermal shutdown, undervoltage lockout, and crossover current (shoot-through) protection.

Features

  • Constant voltage operation (adjustable)
  • 500mA output peak rating
  • Low-power standby mode
  • Small 2mm2, 0.55mm nominal height DFN package
  • Typical input voltage range of 3V to 5.5V
  • Adjustable constant voltage or PWM operation
  • Less than 500nA standby mode current
  • -40°C to +85°C operating temperature range
  • 100% matte tin leadframe plating
  • Lead-free and RoHS compliant

Applications

  • Robotic actuators and pumps
  • Portable printers/scanners
  • Camera lens/shutter control
  • Battery-powered toys and games
  • Low noise test instrumentation systems

Typical Application

Application Circuit Diagram - Allegro MicroSystems A3908 Low Voltage DC Motor Driver

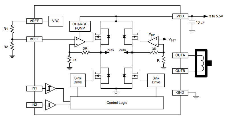
Block Diagram

Block Diagram - Allegro MicroSystems A3908 Low Voltage DC Motor Driver
Published: 2023-08-09 | Updated: 2023-08-14