ABLIC S-191L/191Nx Series Voltage Detectors

ABLIC S-191L/191Nx Series Voltage Detectors are developed using CMOS technology. These S-191L/191Nx detectors feature high accuracy with the supply voltage divided output that detects undervoltage and overvoltage. The voltage detectors consist of a SENSE pin that has a built-in reverse connection protection circuit that reduces current in the SENSE pin during reverse connection. The supply voltage divided output is a function that divides the VSENSE into VSENSE/6, VSENSE/8, VSENSE/12, or VSENSE/14 and outputs the voltage. These S-191L/191Nx detectors withstand 45V load dump and are AEC-Q100 qualified. The voltage detectors are lead (Sn 100%) and halogen-free. Typical applications include overvoltage detection of power supply for automotive electric components, automotive battery voltage detection, and for automotive use.

Features

  • Detector block:
    • Detection voltage:
      • 4V to 10V (0.05V step) undervoltage detection voltage
      • 16V to 18V (0.1V step) overvoltage detection voltage
    • Detection voltage accuracy:
      • Up to ±1.5% under-voltage detection voltage
      • Up to ±1.5% overvoltage detection voltage 
    • Release delay time accuracy:
      • Up to ±15% (CD = 3.3nF)
    • Output form:
      • Nch open-drain output
  • Supply voltage divider block:
    • Output voltage:
      • VPMOUT = VSENSE/6 (S-191L series L / M / N type)
      • VPMOUT = VSENSE/8 (S-191L series P / Q / R type)
      • VPMOUT = VSENSE/12 (S-191N series L / M / N type)
      • VPMOUT = VSENSE/14 (S-191N series P / Q / R type)
    • Output capacitor (CPM):
      • 0.1μF to 0.22μF ceramic capacitor range can be used
    • Built-in enable circuit:
      • Ensures long battery life
  • Current consumption:
    • During the supply voltage divided, output operates at 1.3μA 
      During the supply voltage divided, output stops at 0.9μA
  • 3V to 36V operating voltage range
  • Withstand 45V load dump
  • Operating temperature range:
    • -40°C to 125°C for S191L_191NxxxxA series
    • -40°C to 105°C for S191L_191NxxxxH series
    • -40°C to 150°C for S191L_191NxxxxS series
  • AEC-Q100 qualified
  • Lead (Sn 100%) and halogen-free

Applications

  • Overvoltage detection of power supply for automotive electric component
  • Automotive battery voltage detection
  • For automotive use (car body, headlight, ITS, accessory, car navigation system, and car audio system)

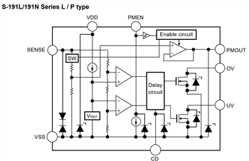
Block Diagrams

Published: 2023-11-05 | Updated: 2024-01-18